-
Notifications
You must be signed in to change notification settings - Fork 277
Home
The ufs-weather-model repository contains the model code and external links needed to build the Unified Forecast System (UFS) atmospheric model (ufsatm) and associated components, including ocean, wave, land, and aerosol models. This weather model is used in several of the UFS applications, such as the Short-Range Weather (SRW) Application.
This wiki includes a Getting Started section that leads users through a quick example. It also includes a Developer Information page with information on the Commit Queue, testing, and recent updates.
The UFS Weather Model (WM) User's Guide has more comprehensive information than this wiki, including links to scientific descriptions of the code and more thorough technical instructions.
Depending on what you are doing, you may need different versions of the User's Guide:
| Version | Description |
|---|---|
| Develop | Documentation for the head of the development branch. This may have gaps and errors. |
| Tag ufs-srw-v3.0.0-doc | Documentation for the version of the UFS WM used in the most recent SRW App release (v3.0.0) |
| Tag ufs-srw-v2.2.0-doc | Documentation for the version of the UFS WM used in the SRW App release (v2.2.0) |
| Tag ufs-srw-v2.1.0 | Documentation for the version of the UFS WM used in the SRW App v2.1.0 release |
You can also get expert help through a user support forum set up specifically for the UFS Weather Model.
The Developer Information page includes information on developer support, testing, and other useful links.
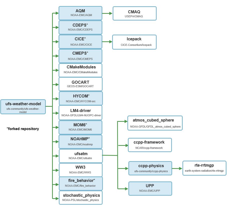
The ufs-weather-model repository supports several UFS applications. It contains atmosphere, ocean, sea ice, CDEPS data atmosphere, stochastic physics, CMEPS mediator, and wave components along with some infrastructure components. Each of these components has its own repository. All the repositories are currently located in GitHub with public access to the broad community. Below is the ufs-weather-model hierarchical repository structure:
The name of each component appears in bold, and the text below indicates the organization and repository on GitHub where the source code resides. The ufs-weather-model currently uses Git submodules to manage the subcomponents. Developers may need to work with several components at the same time and need to commit their changes to the components' authoritative repositories. To do that, developers need to follow the code management practices of the authoritative repositories. Once the components' authoritative repositories have been updated, the changes will be brought into the ufs-weather-model repository by its code managers.
Users who only need to check out the latest code or certain tags can clone the repository without having a GitHub account:
% git clone https://github.com/ufs-community/ufs-weather-model
% cd ufs-weather-model
% git checkout develop (or tags)
% git submodule update --init --recursive
Developers who are making code changes will need to refer to the Weather Model User's Guide. They will need to create a GitHub account if they do not already have one.
- Commit Queue
- Expectations for Developers
- Making code changes in the UFS weather model using the GitHub repository
- UFS weather model code commit tutorial recordings
- Building the model
- Running regression tests
- Regression Test Policy for Weather Model Platforms and Compilers
- Running operational requirements tests
- Porting to a new machine
-
spack-stack - builds prerequisite software stack for the UFS WM, including NCEPLIBS and NCEPLIBS-external
- NCEPLIBS - builds bundled library dependencies
- NCEPLIBS-external - builds external library dependencies
