- Name: Manifest List Commands for Pack
- Start Date: 2023-04-19
- Author(s): Juan Bustamante
- Status: Approved
- RFC Pull Request: (leave blank)
- CNB Pull Request: (leave blank)
- CNB Issue: (leave blank)
- Supersedes: (put "N/A" unless this replaces an existing RFC, then link to that RFC)
The problem for adding support for multi-arch buildpacks can be divided into two parts:
- Support buildpack authors to migrate their existing buildpacks to support multi-arch .
- Support buildpack authors to create new buildpacks and builders that handle multi-arch from the beginning.
This RFC proposes to create a new set of CRUD commands in pack to handle manifest lists, which will be used to support the first part of the problem.
- Image Manifest: The image manifest provides a configuration and set of layers for a single container image for a specific architecture and operating system. See spec
- Image Index: The image index is a higher-level manifest which points to specific image manifests, ideal for one or more platforms. See spec
- Why should we do this?
The uses of ARM architecture in the cloud and edge computing has been growing rapidly. The CNCF community has been also growing in the last years, and there is a need to support multi-arch for all the projects. The buildpacks community is not an exception, issues like:
- It would be nice to support easily creating a manifest list packages and builders
- Provide a way to specify desired platform when creating packages and builders
- Multi arch image build support
Or the conversations around this topic in our slack channel, even the talk at Kubecon NA 2022 demonstrate the interest from the community in this feature.
- What use cases does it support?
Currently, buildpack authors can build and package their buildpacks for different OS and Architectures, but when they distribute them the URI for a buildpack can’t disambiguate, they need to use different tags to differentiate between them. This makes harder for users to consume those Buildpacks. The solution is to share a single URI for all the different OS and Architectures, and the way to do that is using a manifest list.
Adding commands to support the operations to handle the manifest list will allow buildpack authors to migrate their existing buildpacks to support multi-arch, without afecting their current existing process.
- What is the expected outcome?
The expected outcome is to have a set of commands in pack to handle manifest lists, for example:
- A command to create a manifest list from a set of images
- A command to push the manifest list to a registry
- A command to update or delete a manifest list
The proposal is to add a new experimental command pack manifest and different subcommands. The pack manifest commands will initially be gated behind pack config experimental. The pack manifest commands will move from experimental status to supported status when maintainers deem it appropriate.
pack manifest createwill create a local manifest list for annotating and pushing to a registrypack manifest annotatewill add additional information like os, arch or variant to an existing local manifest listpack manifest addwill add an image to an existing manifest listpack manifest removewill delete a manifest list from local storagepack manifest rmwill remove an image from a manifest list in the local storagepack manifest pushwill push a manifest list to a registrypack manifest inspectwill show the manifest information stored in local storage
Our target user affected by the feature is: Buildpack Authors. Let's see some examples of how this feature will work.
Currently, if we check sample-packages at dockerhub we will notice that we have a composed buildpack called hello-universe and we offer two tags to support different architectures:
cnbs/sample-package:hello-universefor linux andcnbs/sample-package:hello-universe-windows.
Let's suppose our linux version is called cnbs/sample-package:hello-universe-linux to keep the same naming convention, but we will keep it as it is for simplicity. If we want to distribute the hello-universe buildpack for any architecture/os/variant combination we need to use a tool outside the CNB ecosystem to create a manifest list. With the proposed experimental commands on pack we can do:
$ pack manifest create cnbs/sample-package:hello-multiarch-universe \
cnbs/sample-package:hello-universe \
cnbs/sample-package:hello-universe-windowsBy default, the command will create a manifest list in the local storage using the docker media types Version 2 schema 2 with a content similar to:
{
"schemaVersion": 2,
"mediaType": "application/vnd.docker.distribution.manifest.list.v2+json",
"manifests": [
{
"mediaType": "application/vnd.docker.distribution.manifest.v2+json",
"size": 226083,
"digest": "sha256: 87a832fd6a8d6995d336c740eb6f3da015401a6e564fcbe95ee1bf37557a8225",
"platform": {
"os": "linux",
"architecture": ""
}
},
{
"mediaType": "application/vnd.docker.distribution.manifest.v2+json",
"size": 226083,
"digest": "sha256:670d62fbee841d256a706801a03be9c84d37fc2cd6ef7538a7af9985c3d2ed8b",
"platform": {
"os": "windows",
"architecture": ""
}
}
]
}The idea to save the manifest list locally is to allow the user to update the manifest before pushing it to a registry,
in this case, we need to define the architecture field because it is empty in our examples.
We can use the pack manifest annotate command to add the architecture information:
$ pack manifest annotate --arch amd64 cnbs/sample-package:hello-multiarch-universe cnbs/sample-package:hello-universe
$ pack manifest annotate --arch amd64 cnbs/sample-package:hello-multiarch-universe cnbs/sample-package:hello-universe-windowsAfter executing these commands, our local manifest list will be updated as follows:
{
"schemaVersion": 2,
"mediaType": "application/vnd.docker.distribution.manifest.list.v2+json",
"manifests": [
{
"mediaType": "application/vnd.docker.distribution.manifest.v2+json",
"size": 940,
"digest": "sha256:87a832fd6a8d6995d336c740eb6f3da015401a6e564fcbe95ee1bf37557a8225",
"platform": {
"architecture": "amd64",
"os": "linux"
}
},
{
"mediaType": "application/vnd.docker.distribution.manifest.v2+json",
"size": 1148,
"digest": "sha256:670d62fbee841d256a706801a03be9c84d37fc2cd6ef7538a7af9985c3d2ed8b",
"platform": {
"architecture": "amd64",
"os": "windows"
}
}
]
}Finally, our manifest list is ready to be pushed to a registry, and we can use the pack manifest push command to do it:
$ pack manifest push cnbs/sample-package:hello-multiarch-universeAnd our manifest list should be published at dockerhub as cnbs/sample-package:hello-multiarch-universe, asuming that we have the proper credentials to push the image.
The proposal is to implement an abstraction of an OCI Image Index and expose it to users through pack manifest commands.
A new high level abstraction to represent an OCI Image Index is proposed, similar to the Image interface exposed in imgutil repository,
we proposed a new ManifestList interface to expose the behavior of an OCI Image Index.
classDiagram
class ManifestList {
<<interface>>
+Add(repoName string) error
+Remove(repoName string) error
+Delete(additionalNames []string) error
+AnnotateManifest(manifestName string, opts AnnotateFields) error
+Save() error
}
class remote_ManifestList {
+NewManifestList(repoName string, keychain authn.Keychain) ManifestList
}
class local_ManifestList {
+NewManifestList(repoName string, path string) ManifestList
}
class AnnotateFields {
+String Architecture
+String OS
+String Variant
}
ManifestList <|-- remote_ManifestList
ManifestList <|-- local_ManifestList
Two implementations: remote and local are proposed, remote will take care of implementing the interaction with an OCI registry and local will deal with the local storage operations.
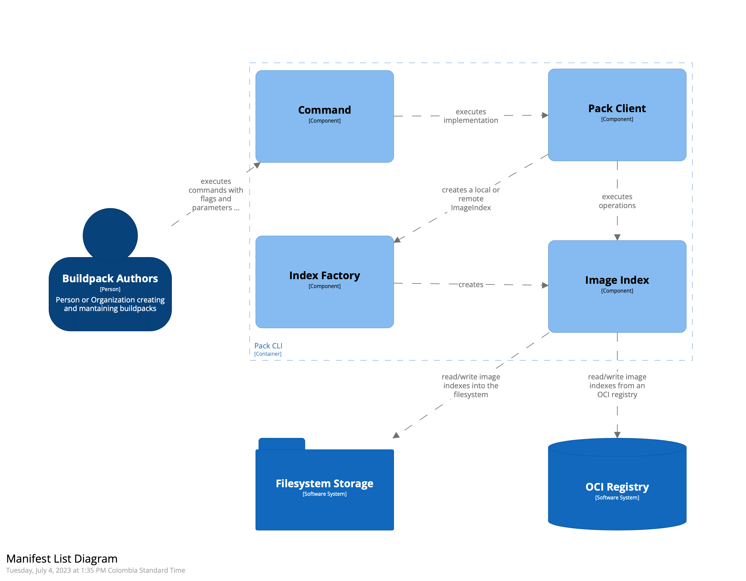
Using a C4 component diagram, we can define the high level interaction on pack. This design follows the same pattern for each command already implemented.
- Image Factory: is responsible for instantiate the Image Index abstraction based on the configuration require, it could be a remote or a local implementation
- Image Index: is the abstraction defined which exposes the operation methods we want to offer to users
- As we can see, depending on the implementation it will interact with the file system or with a remote registry
As a pack user I want to create a manifest list foo/my-manifest:my-tag using a manifest outside my repository foo for example other/external-manifest:latest.
The user invokes a command similar to: pack manifest create foo/my-manifest:my-tag other/external-manifest:latest
In this case, pack will need to copy the external image other/external-manifest:latest into foo repository foo/external-manifest:latest and then uses this reference to create the manifest list. In such as case pack should:
- warn the user about this operation, for example with a message
- ask the user for confirmation before executing the operation
As a pack user I want to create a manifest list using a reference to another manifest list
The user invokes a command similar to: pack manifest create foo/my-manifest:my-tag foo/another-manifest:latest
In this case, pack should:
- add into the manifests array of objects a reference to the manifest index using the media-type
application/vnd.oci.image.index.v1+json(nested index)
Pack will create a manifest a local manifest, it should handle the following scenarios:
- IF user references a manifest list that already exists in a registry: In this case, pack will save a local copy of the remote manifest list, this is useful for updating (adding, updating or deleting) images
- IF user references a manifest list that doesn't exist in a registry: pack will create a local representation of the manifest list that will only save on the remote registry if the user publish it
manifest create generates a manifest list for a multi-arch image
Usage:
pack manifest create <manifest-list> <manifest> [<manifest> ... ] [flags]
Examples:
pack manifest create cnbs/sample-package:hello-multiarch-universe \
cnbs/sample-package:hello-universe \
cnbs/sample-package:hello-universe-windows
Flags:
-f, --format string Format to save image index as ("OCI" or "V2S2") (default "v2s2")
--insecure Allow publishing to insecure registry
--publish Publish to registry
-r, --registry string Registry URL to publish the image indexSometimes a manifest list could reference an image that doesn't specify the architecture, for example, check our sample buildpack
packages. The annotate command allows users to update those values before pushing the manifest list a registry
manifest annotate modifies a manifest list (Image index) and update the platform information for an image included in the manifest list.
Usage:
pack manifest annotate [OPTIONS] <manifest-list> <manifest> [flags]
Examples:
pack manifest annotate cnbs/sample-package:hello-universe-multiarch \ cnbs/sample-package:hello-universe --arch amd64
Flags:
--arch string Set the architecture
--os string Set the operating system
--variant string Set the architecture variantWhen a manifest list exits locally, user can add a new image to the manifest list using this command
manifest add modifies a manifest list (Image index) and add a new image to the list of manifests.
Usage:
pack manifest add [OPTIONS] <manifest-list> <manifest> [flags]
Examples:
pack manifest add cnbs/sample-package:hello-multiarch-universe \
cnbs/sample-package:hello-universe-riscv-linux
Flags:
--all add all of the contents to the local list (applies only if <manifest> is an index)
--arch string Set the architecture
--os string Set the operating system
--variant string Set the architecture variantIn the opposite case, users can remove existing images from a manifest list
Delete one or more manifest lists from local storage
Usage:
pack manifest remove [manifest-list] [manifest-list...] [flags]
Examples:
pack manifest delete cnbs/sample-package:hello-multiarch-universe
Flags:
-h, --help Help for 'remove'Sometimes users can just experiment with the feature locally and they want to discard all the local information created by pack. rm command just delete the local manifest list
manifest remove will remove the specified image manifest if it is already referenced in the index
Usage:
pack manifest rm [manifest-list] [manifest] [flags]
Examples:
pack manifest rm cnbs/sample-package:hello-multiarch-universe \
cnbs/sample-package:hello-universe-windows
Flags:
-h, --help Help for 'rm'
Once a manifest list is ready to be publishe into the registry, the push command can be used
manifest push pushes a manifest list (Image index) to a registry.
Usage:
pack manifest push [OPTIONS] <manifest-list> [flags]
Examples:
pack manifest push cnbs/sample-package:hello-multiarch-universe
Flags:
-f, --format string Manifest list type (oci or v2s2) to use when pushing the list (default is v2s2)
--insecure Allow publishing to insecure registry
-p, --purge Delete the manifest list or image index from local storage if pushing succeedsFinally, the inspect command will help users to view how their local manifest list looks like
manifest inspect shows the manifest information stored in local storage
Usage:
pack manifest inspect <manifest-list> [flags]
Examples:
pack manifest inspect cnbs/sample-builder:multiarch
Flags:
-h, --help Help for 'inspect'
One important concern for users is to inspect the content of a multi-arch builder or buildpack if they are accessible behind a manifest list. The proposal is to implement a platform flag for commands:
pack builder inspectpack buildpack inspect
The --platform flag specifies the platform in the form os/arch[/variant][:osversion] (e.g. linux/amd64). By default it will reference the host values.
The output of the commands should remain the same.
This section should document breaks to public API and breaks in compatibility due to this RFC's proposed changes. In addition, it should document the proposed steps that one would need to take to work through these changes. Care should be give to include all applicable personas, such as platform developers, buildpack developers, buildpack users and consumers of buildpack images.
Why should we not do this?
We should decide to do not add this feature and users could use tools like docker or podman to create and handle their manifest list, however this is a poor user experience forcing users to use different tools to fulfill scenarios that are part of the business domain of pack.
- What other designs have been considered?
We also have in mind to improve existing commands like pack builder create and pack buildpack package to support the creation of a manifest list without the need of a new command. However, this approach could not be suitable for buildpack authors who are maintaining existing buildpacks and they will need to change their current process to generate multi-arch images.
- Why is this proposal the best?
Because we will provide the tool to our end users to solve their problems without the need of using other tools.
- What is the impact of not doing this?
The impact of not doing this is that users will need to use other tools to create and handle their manifest list, which is a poor user experience.
These features are inspired in similar commands in other tools like:
- What parts of the design do you expect to be resolved before this gets merged?
- What parts of the design do you expect to be resolved through implementation of the feature?
- What related issues do you consider out of scope for this RFC that could be addressed in the future independently of the solution that comes out of this RFC?
Does this RFC entail any proposed changes to the core specifications or extensions? If so, please document changes here.
Examples of a spec. change might be new lifecycle flags, new buildpack.toml fields, new fields in the buildpackage label, etc.
This section is not intended to be binding, but as discussion of an RFC unfolds, if spec changes are necessary, they should be documented here.
