Skip to content

Latest commit

 

History

History
114 KB

File metadata and controls

114 KB
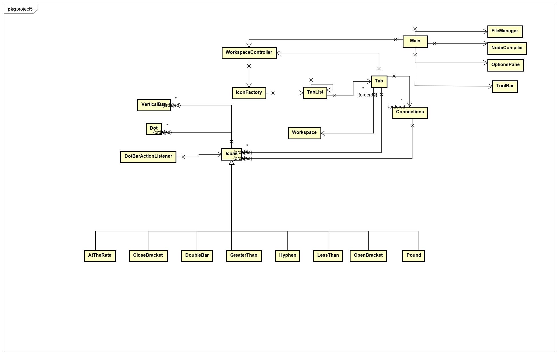
Project5 Class Diagram.jpg